vysoká teplota motoru

Moderátoři: Rope, baffy, viteon, Kleki, Cvrček

Re: vysoká teplota motoru

Příspěvekod empík » pon 28. kvě 2012, 22:15

Skúsil by som odmerať teplotu nezávislým teplomerom. Ja som ju ešte kedysi na škodovke meral meracím prístrojom(elektrickým). Niektoré meráky majú pribalenú sondu na meranie teploty. Pokiaľ máš všetko dobre poskladané a odvzdušnené a motor sa prehrieva tak potom je s veľkou pravdepodobnosťou problém v motore(tesnenie, prasknutá hlava, atd) U mňa údaj teploty je jeden z podstatných pri posudzovaní stavu motora. Dobrý motor sa zohreje na prevádzkovú teplotu a túto si aj drží. Výnimkou môžu byť len zápchy v meste a jazdy za tirákom do kopca.Keď som mal Fiat Uno tak tam mi skákala teplota podobne ako to popisuješ vyššie. Po čase som zistil, že bola prasknutá hlava. Teraz so Xsarou aj keď jazdím 8 hodín v kuse mi teplota nestúpne nad 85 st a môžem ju preháňať aj 160 - kou.
Som rád, že ste radi, že som rád...
Uživatelský avatar
empík
V.I.P.
V.I.P.
 
Příspěvky: 1724
Registrován: čtv 14. dub 2011, 11:23
Bydliště: Revúca, SR
Vůz: Citroen Xsara Break 2.0 HDI - 80kW r.2001

Kontrolka STOP

Příspěvekod jancisk » pon 3. bře 2014, 16:50

Zdravim potreboval by som radu

Cez vikend sa mi rozsvietila kontrolka STOP a hlaska Engine too high temperature ukazovalo mi cca 95st

Sahara sa zapne iba vtedy ked pride hlaska Stop

dnes som skusal vytiahnut cidlo na chladici Sahara nesla
zapol som klimu a nesla Sahara

1.4i benzin manualna klima XSARA II r.v 2002


Mozete mi poradit co to moze byt?

Dakujem
Naposledy upravil jancisk dne pon 3. bře 2014, 17:08, celkově upraveno 1
jancisk
Přispěvatel
Přispěvatel
 
Příspěvky: 35
Registrován: ned 6. kvě 2007, 10:21
Bydliště: KOSICE
Vůz: Xsara II r.v2002 1,4i

Re: Kontrolka STOP

Příspěvekod baffy » pon 3. bře 2014, 17:05

Aký to máš ročník? Doplň si do profilu motorizáciu aj s r.výroby .Ďakujem

-- přidáno 03 Mar 2014, 17:15 --

Mnoo a ak ukončíš túto činnosť skontroluj alebo vymeň /to bude rozumnejšie/ čidlo teploty ,ak sa nemýlim tak by to malo byť to na komore ,zrejme bude po smrti.Výstraha a kontrolka STOP by mala nabiehať až pri teplote 118°C.
Minulosť: Citroen sára 1.6 16V r.v.2001
Minulosť: Karol I 407 2.0 HDI 100kW r.v.2008
Minulosť: Karol II 508 Hybrid 4x4 2.0 HDI 120kW r.v.2015
Prítomnosť: Karol III 3008 2.0 bohužiaľ už BlueHDI 133kW r.v. 2018
Uživatelský avatar
baffy
V.I.P. & Xsamarád
V.I.P. & Xsamarád
 
Příspěvky: 5191
Registrován: sob 6. led 2007, 20:31
Bydliště: SR - Levice
Vůz: Peugeot 508 Hybrid 4x4 2.0HDi 06/2015

Re: Kontrolka STOP

Příspěvekod jancisk » pon 3. bře 2014, 17:18

A to je ktore modre? cidlo?

To ked som odpojil a skratol prisla mi ta hlaska Engine too high ale z toho cidla mi ukazuje teplotuna palubovke tusim


Poistka od Sahary kde ju najdem? a tie relatka?

A zapnem klimu ma ist ventilator?
jancisk
Přispěvatel
Přispěvatel
 
Příspěvky: 35
Registrován: ned 6. kvě 2007, 10:21
Bydliště: KOSICE
Vůz: Xsara II r.v2002 1,4i

Re: vysoká teplota motoru

Příspěvekod baffy » pon 3. bře 2014, 17:38

Ano pri zapnutí klímy by sa mal ventilátor točiť tuším na malú rýchlosť ,poistku nerieš ,keďže sa ti pri hláške sahara rozbehne.Ak tak pozri na prednom čele tie rezistory mali by byť niekde na tom bloku ako je sahara.
Minulosť: Citroen sára 1.6 16V r.v.2001
Minulosť: Karol I 407 2.0 HDI 100kW r.v.2008
Minulosť: Karol II 508 Hybrid 4x4 2.0 HDI 120kW r.v.2015
Prítomnosť: Karol III 3008 2.0 bohužiaľ už BlueHDI 133kW r.v. 2018
Uživatelský avatar
baffy
V.I.P. & Xsamarád
V.I.P. & Xsamarád
 
Příspěvky: 5191
Registrován: sob 6. led 2007, 20:31
Bydliště: SR - Levice
Vůz: Peugeot 508 Hybrid 4x4 2.0HDi 06/2015

Re: vysoká teplota motoru

Příspěvekod jancisk » pon 3. bře 2014, 17:43

Ano su tam 2kusy a zasrubovane ,konektory som odpojil mam to odsrubovat?

A este tie relatka na ovladanie co som tu cital maju len auta co maju 2x saharu?

Dik
jancisk
Přispěvatel
Přispěvatel
 
Příspěvky: 35
Registrován: ned 6. kvě 2007, 10:21
Bydliště: KOSICE
Vůz: Xsara II r.v2002 1,4i

Re: vysoká teplota motoru

Příspěvekod baffy » pon 3. bře 2014, 17:51

Nie ak máš trojrýchlostný ventilátor čo si myslím že ano tak sa pozri do prílohy ,máš ich tam nakreslené
Přílohy
Ventilátor chladenia.pdf
(75.95 KiB KiB) 820 krát
Minulosť: Citroen sára 1.6 16V r.v.2001
Minulosť: Karol I 407 2.0 HDI 100kW r.v.2008
Minulosť: Karol II 508 Hybrid 4x4 2.0 HDI 120kW r.v.2015
Prítomnosť: Karol III 3008 2.0 bohužiaľ už BlueHDI 133kW r.v. 2018
Uživatelský avatar
baffy
V.I.P. & Xsamarád
V.I.P. & Xsamarád
 
Příspěvky: 5191
Registrován: sob 6. led 2007, 20:31
Bydliště: SR - Levice
Vůz: Peugeot 508 Hybrid 4x4 2.0HDi 06/2015

Re: vysoká teplota motoru

Příspěvekod jancisk » pon 3. bře 2014, 18:22

No vyzeraju staro:)

maju mat 0,8ohm
a 0,54 ohm podla toho

a tie relatka? su 3 v tej skrinke co drzia 2 sruby

kazde spina 1 stupen?
jancisk
Přispěvatel
Přispěvatel
 
Příspěvky: 35
Registrován: ned 6. kvě 2007, 10:21
Bydliště: KOSICE
Vůz: Xsara II r.v2002 1,4i

Re: vysoká teplota motoru

Příspěvekod baffy » pon 3. bře 2014, 18:35

Ano každé spína jeden stupeň + Na 1. rýchlosť ide cez jeden seriovo zapojený odpor ,2.rýchlosť ,dva paralelne zapojené odpory a tretia ide priamo .Takže skús merať či tam máš nejaké napätie.
Minulosť: Citroen sára 1.6 16V r.v.2001
Minulosť: Karol I 407 2.0 HDI 100kW r.v.2008
Minulosť: Karol II 508 Hybrid 4x4 2.0 HDI 120kW r.v.2015
Prítomnosť: Karol III 3008 2.0 bohužiaľ už BlueHDI 133kW r.v. 2018
Uživatelský avatar
baffy
V.I.P. & Xsamarád
V.I.P. & Xsamarád
 
Příspěvky: 5191
Registrován: sob 6. led 2007, 20:31
Bydliště: SR - Levice
Vůz: Peugeot 508 Hybrid 4x4 2.0HDi 06/2015

Re: vysoká teplota motoru

Příspěvekod jancisk » pon 3. bře 2014, 18:38

Hodnotu maju mat ako je v scheme?

Cize ak chapem dobre

Nastartujem zapnem klimu a budem merat na odporoch napetie?
ci?
jancisk
Přispěvatel
Přispěvatel
 
Příspěvky: 35
Registrován: ned 6. kvě 2007, 10:21
Bydliště: KOSICE
Vůz: Xsara II r.v2002 1,4i

Re: vysoká teplota motoru

Příspěvekod baffy » pon 3. bře 2014, 18:47

Tie hodnoty by mali pasovať a tým zistíš či sú v poriadku odpory .No a merať by si mal po zapnutí klímy ak je funkčná na prvej rýchlosti pred odporom a za odporom nejaké napätie,čiže na vstupe a výstupe
Minulosť: Citroen sára 1.6 16V r.v.2001
Minulosť: Karol I 407 2.0 HDI 100kW r.v.2008
Minulosť: Karol II 508 Hybrid 4x4 2.0 HDI 120kW r.v.2015
Prítomnosť: Karol III 3008 2.0 bohužiaľ už BlueHDI 133kW r.v. 2018
Uživatelský avatar
baffy
V.I.P. & Xsamarád
V.I.P. & Xsamarád
 
Příspěvky: 5191
Registrován: sob 6. led 2007, 20:31
Bydliště: SR - Levice
Vůz: Peugeot 508 Hybrid 4x4 2.0HDi 06/2015

Re: vysoká teplota motoru

Příspěvekod jancisk » pon 3. bře 2014, 18:50

cize teoreticky ak su odpory ok a nepojde to musim relatka riesit?
jancisk
Přispěvatel
Přispěvatel
 
Příspěvky: 35
Registrován: ned 6. kvě 2007, 10:21
Bydliště: KOSICE
Vůz: Xsara II r.v2002 1,4i

Re: vysoká teplota motoru

Příspěvekod baffy » pon 3. bře 2014, 18:57

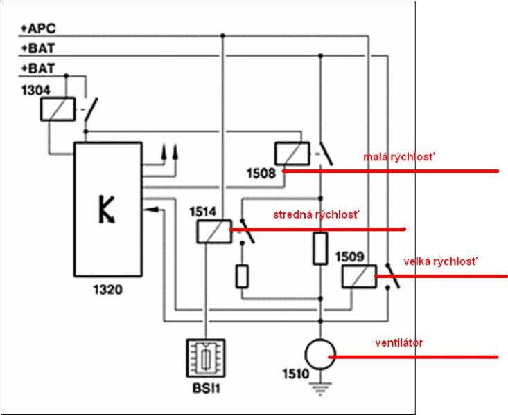
Tak vieš zmerať aj tie relátka nie?
Malú a velkú rýchlosť rieši RJ motora a strednú BSI
Přílohy
Ovládanie ventilátora.JPG
Ovládanie ventilátora.JPG (38.86 KiB) Zobrazeno 17775 krát
Minulosť: Citroen sára 1.6 16V r.v.2001
Minulosť: Karol I 407 2.0 HDI 100kW r.v.2008
Minulosť: Karol II 508 Hybrid 4x4 2.0 HDI 120kW r.v.2015
Prítomnosť: Karol III 3008 2.0 bohužiaľ už BlueHDI 133kW r.v. 2018
Uživatelský avatar
baffy
V.I.P. & Xsamarád
V.I.P. & Xsamarád
 
Příspěvky: 5191
Registrován: sob 6. led 2007, 20:31
Bydliště: SR - Levice
Vůz: Peugeot 508 Hybrid 4x4 2.0HDi 06/2015

Re: vysoká teplota motoru

Příspěvekod jancisk » pon 3. bře 2014, 19:02

Dakujem za schemy

RJ motora jekde? moze byt zla aj ta?

Vazim si tvoju pomoc
jancisk
Přispěvatel
Přispěvatel
 
Příspěvky: 35
Registrován: ned 6. kvě 2007, 10:21
Bydliště: KOSICE
Vůz: Xsara II r.v2002 1,4i

Re: vysoká teplota motoru

Příspěvekod baffy » pon 3. bře 2014, 19:13

RJ motora je za baterkou ,idú do nej tri konektory a všetky dráty.Zlá zrejme nie,to by sa ti bláznil motor a potom ,na velkú rýchlosť to ide.Takže len prever tie relátka a odpory.
Minulosť: Citroen sára 1.6 16V r.v.2001
Minulosť: Karol I 407 2.0 HDI 100kW r.v.2008
Minulosť: Karol II 508 Hybrid 4x4 2.0 HDI 120kW r.v.2015
Prítomnosť: Karol III 3008 2.0 bohužiaľ už BlueHDI 133kW r.v. 2018
Uživatelský avatar
baffy
V.I.P. & Xsamarád
V.I.P. & Xsamarád
 
Příspěvky: 5191
Registrován: sob 6. led 2007, 20:31
Bydliště: SR - Levice
Vůz: Peugeot 508 Hybrid 4x4 2.0HDi 06/2015

PředchozíDalší

Zpět na Motor - benzín

Kdo je online

Uživatelé procházející toto fórum: Žádní registrovaní uživatelé a 10 návštevníků